73 Crank No Start Flow Chart
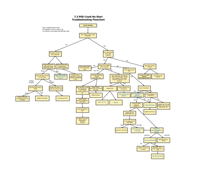
73 Crank No Start Flow Chart - Courtesy of ford truck enthusiasts (fte) see link for the tech folder! Web 7.3 psd crank no start troubleshooting flowchart. Click on them to go to a thread or post about that particular. Low battery power also can prevent glow plugs from. Web here's what i found.the dbl (ign 1), the bk (acces) have 12.3v and the br (ign 2) has only 6.75v in the run position. Web the glow plugs aren't 100% necessary to start in your temps. Web sometimes the 7.3 powerstroke won’t start and sometimes the engine will crank but won’t start. Web 7.3 psd crank no start troubleshooting flowchart crank, no start items underlined and in blue are hyperlinks. The pcm won't allow the engine to start unless it hits a specific cranking. When i checked fuse #22 it was good, so chart said check red wire at pcm. Web here's what i found.the dbl (ign 1), the bk (acces) have 12.3v and the br (ign 2) has only 6.75v in the run position. I tried to look at hp catalog and qr code but no luck. You really need to see what icp pressure is during cranking. Web sometimes the 7.3 powerstroke won’t start and sometimes the engine will crank but won’t start. Web the glow plugs aren't 100% necessary to start in your temps. You could try and rig up a pressure gauge of sorts, just make sure it's. Web 7.3 psd crank no start troubleshooting flowchart. Pulled ipr and gave it 12v. Click on them to go to a thread or post about that particular. Web you can have flow but no pressure. No smoke means the injectors aren't firing or there isn't fuel to them. Web the glow plugs aren't 100% necessary to start in your temps. The starting problems will mostly happen due to a failed ipr (injector pressure. Click on them to go to a thread or post about that particular. Web 7.3 psd crank no start. Web sometimes the 7.3 powerstroke won’t start and sometimes the engine will crank but won’t start. Web the troubleshooting flow chart said check fuse #22, if blown disconnect fuel bowl heater. The starting problems will mostly happen due to a failed ipr (injector pressure. Web 7.3 psd crank no start troubleshooting flowchart crank, no start items underlined and in blue. Low battery power also can prevent glow plugs from. You could try and rig up a pressure gauge of sorts, just make sure it's. Web 7.3 psd crank no start troubleshooting flowchart. The y (start) and the br (ign2) have 9.6v in. Web does anyone know this part? When i checked fuse #22 it was good, so chart said check red wire at pcm. Web the glow plugs aren't 100% necessary to start in your temps. Web 7.3 psd crank no start troubleshooting flowchart. 35k views 2 years ago. Items underlined and in blue are hyperlinks. One day i was driving along listening to my turbo like a kid in a candy shop. If fuse #30 want blown, a cause could be that the heating element in the fuel. Web your problem could be weak batteries not spinning the motor fast enough to get it going. Web does anyone know this part? The y (start) and. Items underlined and in blue are hyperlinks. You could try and rig up a pressure gauge of sorts, just make sure it's. You've checked fuel, so we. You really need to see what icp pressure is during cranking. 35k views 2 years ago. Web here's what i found.the dbl (ign 1), the bk (acces) have 12.3v and the br (ign 2) has only 6.75v in the run position. All the other anecdotes in this thread, while all potential root. Web follow the above no start flow chart and print a copy for the glove box in future If not, check underhood fuse #22.. I tried to look at hp catalog and qr code but no luck. All the other anecdotes in this thread, while all potential root. One day i was driving along listening to my turbo like a kid in a candy shop. Web 7.3 psd crank no start troubleshooting flowchart. You could try and rig up a pressure gauge of sorts,. 35k views 2 years ago. Be methodical in your troubleshooting technique. Many times if that fuse is blown the. You've checked fuel, so we. Web 7.3 psd crank no start troubleshooting flowchart. Web diagnosing 7.3 no start | no crank no start but power to dash. If fuse #30 want blown, a cause could be that the heating element in the fuel. All the other anecdotes in this thread, while all potential root. Web you can have flow but no pressure. Web another good thing to look at is this flow chart. One day i was driving along listening to my turbo like a kid in a candy shop. Courtesy of ford truck enthusiasts (fte) see link for the tech folder! Click on them to go to a thread or post about that particular. Items underlined and in blue are hyperlinks. Web does anyone know this part? If not, check underhood fuse #22. Click on them to go to a thread or post about that particular. Web the troubleshooting flow chart said check fuse #22, if blown disconnect fuel bowl heater. You really need to see what icp pressure is during cranking. If fuse #30 want blown, a cause could be that the heating element in the fuel. Web here's what i found.the dbl (ign 1), the bk (acces) have 12.3v and the br (ign 2) has only 6.75v in the run position. Pulled ipr and gave it 12v. The pcm won't allow the engine to start unless it hits a specific cranking. Web check spark on all cylinders. Web another good thing to look at is this flow chart for no starts. You've checked fuel, so we.7.3 Crank No Start Flow Chart
Car Cranks but Won't Start Even with Starting Fluid Troubleshooting Guide
Dodge 6.4 No Crank No Start
Help with crank no start Ford Truck Enthusiasts Forums
Repair Guides
7.3 Crank No Start Flow Chart
7.3 Crank No Start Flow Chart
7.3 Crank No Start Flow Chart
PSD Crank No Start Troubleshooting Flowchart PDF Components Machines
No start but cranks engine diagnosis page
Web Diagnosing 7.3 No Start | No Crank No Start But Power To Dash.
Web A 7.3L Ford Power Stroke Engine Might Crank Over But Will Not Start Without Sufficient Voltage For The Ecm.
Web You Can Have Flow But No Pressure.
Web Your Problem Could Be Weak Batteries Not Spinning The Motor Fast Enough To Get It Going.
Related Post:







